Files
vllm/docs/assets/features/disagg_encoder/disagg_encoder_flow.png
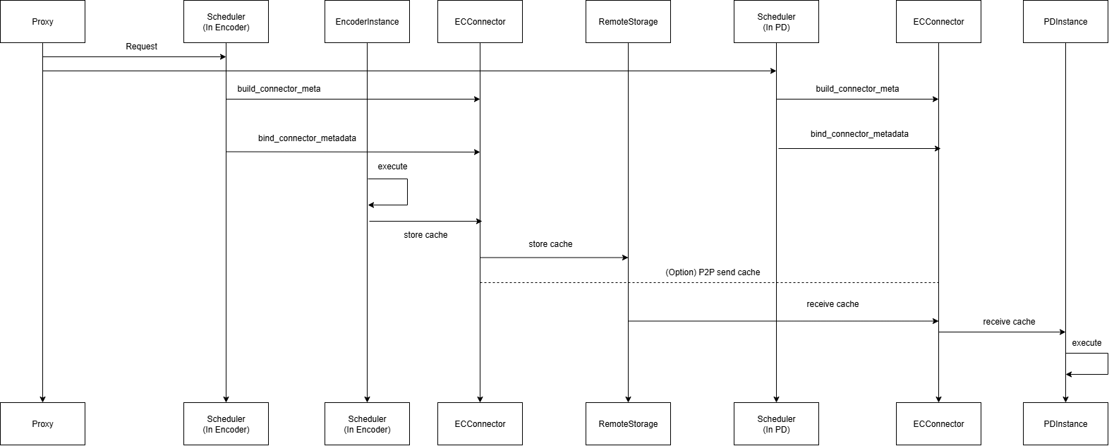
Chenguang Zheng 4ccffe561f [Core] Encoder separation for Encode-Prefill-Decode Disaggregation (#25233)
Signed-off-by: n00909098 <nguyen.kha.long@huawei.com>
Signed-off-by: knlnguyen1802 <knlnguyen1802@gmail.com>
Signed-off-by: herotai214 <herotai214@gmail.com>
Signed-off-by: Khuong Le <khuong.le.manh@huawei.com>
Signed-off-by: Khuong Le <lemanhkhuong2611@gmail.com>
Co-authored-by: n00909098 <nguyen.kha.long@huawei.com>
Co-authored-by: knlnguyen1802 <knlnguyen1802@gmail.com>
Co-authored-by: herotai214 <herotai214@gmail.com>
Co-authored-by: gemini-code-assist[bot] <176961590+gemini-code-assist[bot]@users.noreply.github.com>
Co-authored-by: Khuong Le <khuong.le.manh@huawei.com>
Co-authored-by: Khuong Le <lemanhkhuong2611@gmail.com>
2025-11-11 18:58:33 -08:00

84 KiB
1579x632px