This website requires JavaScript.
Explore
Help
Register
Sign In
biondizzle
/
vllm
Watch
1
Star
0
Fork
0
You've already forked vllm
Code
Issues
Pull Requests
Actions
2
Packages
Projects
Releases
Wiki
Activity
Files
808d6fd7b97f71f64a14ad4eecb9afd7b4d9dcf8
vllm
/
docs
/
assets
/
deployment
/
dp_internal_lb.png
Nick Hill
9907fc4494
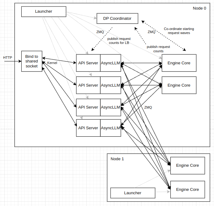
[Docs] Data Parallel deployment documentation (
#20768
)
...
Signed-off-by: Nick Hill <
nhill@redhat.com
>
2025-07-11 09:42:10 -07:00
68 KiB
691x666px
Raw
History
Reference in New Issue
View Git Blame
Copy Permalink