Files
vllm/docs/design/fused_moe_modular_kernel.md
2025-07-29 21:53:08 -07:00

17 KiB
Raw Blame History

Fused MoE Modular Kernel

Introduction

FusedMoEModularKernel is implemented here

Based on the format of the input activations, FusedMoE implementations are broadly classified into 2 types.

  • Contiguous / Standard / Non-Batched, and
  • Batched

!!! note The terms Contiguous, Standard, and Non-Batched are used interchangeably throughout the document.

The input activation format completely depends on the All2All Dispatch being used.

  • In the Contiguous variant, the All2All Dispatch returns the activations as a contiguous tensor of shape (M, K) along with TopK Ids and TopK weights of shape (M, num_topk). Look at DeepEPHTPrepareAndFinalize for an example.
  • In the Batched variant, the All2All Dispatch returns the activations as a tensor of shape (num_experts, max_tokens, K). Here, the activations/tokens that subscribe to the same expert are batched together. Note that not all entries of the tensor are valid. The activations tensor is typically accompanied by an expert_num_tokens tensor of size num_experts, where expert_num_tokens[i] indicates the number of valid tokens that subscribe to the ith expert. Look at PplxPrepareAndFinalize or DeepEPLLPrepareAndFinalize for an example.

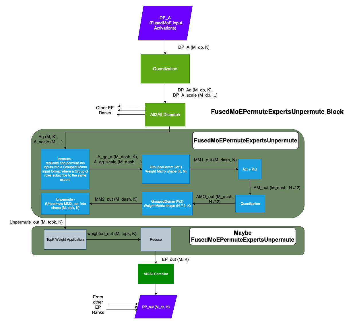
The FusedMoE operation is generally made of multiple operations, in both the Contiguous and Batched variants, as described in the diagrams below

!!! note The main difference, in terms of operations, between the Batched and Non-Batched cases is the Permute / Unpermute operations. All other operations remain.

Motivation

As can be seen from the diagrams, there are a lot of operations and there can be a variety of implementations for each operation. The set of ways the operations can be put together to make a valid FusedMoE implementation quickly becomes intractable. The Modular Kernel framework addresses this issue, by grouping the operations into logical components. This broad categorization makes the combinations manageable and prevents code-duplication. This also decouples the All2All Dispatch & Combine implementations from the FusedMoE implementations and allows for their independent development and testing. Furthermore, the Modular Kernel framework introduces Abstract classes for the different components thus providing a well-defined skeleton for future implementations.

The rest of the document will focus on the Contiguous / Non-Batched case. Extrapolating to the Batched case should be straight-forward.

ModularKernel Components

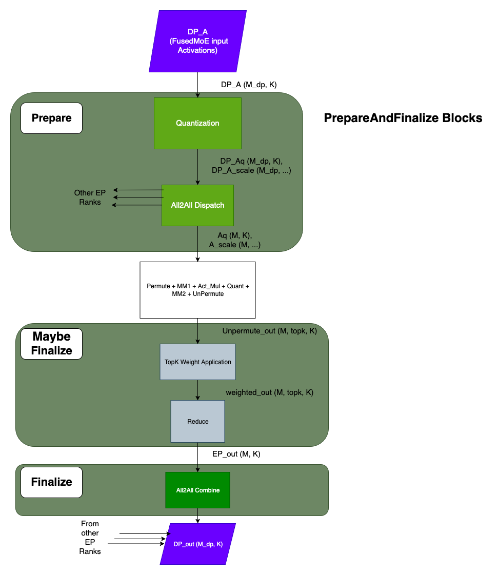
FusedMoEModularKernel splits the FusedMoE operation into 3 parts,

  1. TopKWeightAndReduce
  2. FusedMoEPrepareAndFinalize
  3. FusedMoEPermuteExpertsUnpermute

TopKWeightAndReduce

The TopK Weight Application and Reduction components happen right after the Unpermute operation and before the All2All Combine. Note that the FusedMoEPermuteExpertsUnpermute is responsible for the Unpermute and FusedMoEPrepareAndFinalize is responsible for the All2All Combine. There is value in doing the TopK Weight Application and Reduction in the FusedMoEPermuteExpertsUnpermute. But some implementations choose to do it FusedMoEPrepareAndFinalize. In order to enable this flexibility, we have a TopKWeightAndReduce abstract class.

Please find the implementations of TopKWeightAndReduce here.

FusedMoEPrepareAndFinalize::finalize() method accepts a TopKWeightAndReduce argument that is invoked inside the method. The FusedMoEModularKernel acts as a bridge between the FusedMoEPermuteExpertsUnpermute and FusedMoEPerpareAndFinalize implementations to determine where the TopK Weight Application and Reduction happens.

  • FusedMoEPermuteExpertsUnpermute::finalize_weight_and_reduce_impl method returns TopKWeightAndReduceNoOp if the FusedMoEPermuteExpertsUnpermute implementation does the weight application and reduction itself.
  • FusedMoEPermuteExpertsUnpermute::finalize_weight_and_reduce_impl method returns TopKWeightAndReduceContiguous / TopKWeightAndReduceNaiveBatched / TopKWeightAndReduceDelegate if the FusedMoEPermuteExpertsUnpermute implementation needs the FusedMoEPrepareAndFinalize::finalize() to do the weight application and reduction.

FusedMoEPrepareAndFinalize

The FusedMoEPrepareAndFinalize abstract class exposes prepare and finalize functions. The prepare function is responsible for input activation Quantization and All2All Dispatch. The finalize function is responsible for invoking the All2All Combine. Additionally the finalize function may or may not do the TopK weight application and reduction (Please refer to the TopKWeightAndReduce section)

FusedMoEPermuteExpertsUnpermute

The FusedMoEPermuteExpertsUnpermute class is where the crux of the MoE operations happen. The FusedMoEPermuteExpertsUnpermute abstract class exposes a few important functions,

  • apply()
  • workspace_shapes()
  • finalize_weight_and_reduce_impl()

apply()

The apply method is where the implementations perform

  • Permute
  • Matmul with weight W1
  • Act + Mul
  • Quantization
  • Matmul with weight W2
  • Unpermute
  • Maybe TopK Weight Application + Reduction

workspace_shapes()

The core FusedMoE implementation performs a series of operations. It would be inefficient to create output memory for each of these operations separately. To that effect, implementations are required to declare 2 workspace shapes, the workspace datatype and the FusedMoE output shape as outputs of the workspace_shapes() method. This information is used to allocate the workspace tensors and the output tensor in FusedMoEModularKernel::forward() and passed on to the FusedMoEPermuteExpertsUnpermute::apply() method. The workspaces could then be used as intermediate buffers in the FusedMoE implementation.

finalize_weight_and_reduce_impl()

It is sometimes efficient to perform TopK weight application and Reduction inside the FusedMoEPermuteExpertsUnpermute::apply(). Find an example here. We have a TopKWeightAndReduce abstract class to facilitate such implementations. Please refer to the TopKWeightAndReduce section. FusedMoEPermuteExpertsUnpermute::finalize_weight_and_reduce_impl() returns the TopKWeightAndReduce object that the implementation wants the FusedMoEPrepareAndFinalize::finalize() to use.

FusedMoEModularKernel

FusedMoEModularKernel is composed of the FusedMoEPrepareAndFinalize and FusedMoEPermuteExpertsUnpermute objects. FusedMoEModularKernel pseudocode/sketch,

class FusedMoEModularKernel:
    def __init__(self,
                 prepare_finalize: FusedMoEPrepareAndFinalize,
                 fused_experts: FusedMoEPermuteExpertsUnpermute):

        self.prepare_finalize = prepare_finalize
        self.fused_experts = fused_experts

    def forward(self, DP_A):

        Aq, A_scale, _, _, _ = self.prepare_finalize.prepare(DP_A, ...)

        workspace13_shape, workspace2_shape, _, _ = self.fused_experts.workspace_shapes(...)

        # allocate workspaces
        workspace_13 = torch.empty(workspace13_shape, ...)
        workspace_2 = torch.empty(workspace2_shape, ...)

        # execute fused_experts
        fe_out = self.fused_experts.apply(Aq, A_scale, workspace13, workspace2, ...)

        # war_impl is an object of type TopKWeightAndReduceNoOp if the fused_experts implementations
        # performs the TopK Weight Application and Reduction.
        war_impl = self.fused_experts.finalize_weight_and_reduce_impl()

        output = self.prepare_finalize.finalize(fe_out, war_impl,...)

        return output

How-To

How To Add a FusedMoEPrepareAndFinalize Type

Typically a FusedMoEPrepareAndFinalize type is backed by an All2All Dispatch & Combine implementation / kernel. For example,

  • PplxPrepareAndFinalize type is backed by Pplx All2All kernels,
  • DeepEPHTPrepareAndFinalize type is backed by DeepEP High-Throughtput All2All kernels, and
  • DeepEPLLPrepareAndFinalize type is backed by DeepEP Low-Latency All2All kernels.

Step 1: Add an All2All manager

The purpose of the All2All Manager is to setup the All2All kernel implementations. The FusedMoEPrepareAndFinalize implementations typically fetch a kernel-implementation "handle" from the All2All Manager to invoke the Dispatch and Combine functions. Please look at the All2All Manager implementations here.

Step 2: Add a FusedMoEPrepareAndFinalize Type

This section describes the significance of the various functions exposed by the FusedMoEPrepareAndFinalize abstract class.

FusedMoEPrepareAndFinalize::prepare(): The prepare method implements the Quantization and All2All Dispatch. Typically the Dispatch function from the relevant All2All Manager is invoked.

FusedMoEPrepareAndFinalize::finalize(): Maybe perform TopK Weight Application and Reduction and All2All Combine. Typically the Combine function from the relevant All2AllManager is invoked.

FusedMoEPrepareAndFinalize::activation_format(): Return FusedMoEActivationFormat.BatchedExperts if the output of the prepare method (i.e. the All2All dispatch) is Batched. Return FusedMoEActivationFormat.Standard otherwise.

FusedMoEPrepareAndFinalize::topk_indices_dtype(): Data type of the TopK ids. Some All2All kernels have strict requirements pertaining to the data type of the TopK ids. This requirement is passed on to the FusedMoe::select_experts function so it could be respected. If there are no strict requirements return None.

FusedMoEPrepareAndFinalize::max_num_tokens_per_rank(): This is the maximum number of tokens that would be submitted to the All2All Dispatch at once.

FusedMoEPrepareAndFinalize::num_dispatchers(): Total number of dispatching units. This value determines the size of the Dispatch output. The Dispatch output is of shape (num_local_experts, max_num_tokens, K). Here max_num_tokens = num_dispatchers() * max_num_tokens_per_rank().

We suggest picking an already existing FusedMoEPrepareAndFinalize implementation that matches your All2All implementation closely and using it as a reference.

How To Add a FusedMoEPermuteExpertsUnpermute Type

FusedMoEPermuteExpertsUnpermute performs the core of the FusedMoE operations. The various functions exposed by the abstract class and their significance is as follows,

FusedMoEPermuteExpertsUnpermute::activation_formats(): Return the supported Input and Output activation formats. i.e. Contiguous / Batched format.

FusedMoEPermuteExpertsUnpermute::supports_chunking(): Return True if the implementation supports chunking. Typically implementations that input FusedMoEActivationFormat.Standard support chunking and FusedMoEActivationFormat.BatchedExperts do not.

FusedMoEPermuteExpertsUnpermute::supports_expert_map(): Return True if the implementation supports expert map.

FusedMoEPermuteExpertsUnpermute::workspace_shapes() / FusedMoEPermuteExpertsUnpermute::finalize_weight_and_reduce_impl / FusedMoEPermuteExpertsUnpermute::apply: Refer to FusedMoEPermuteExpertsUnpermute section above.

FusedMoEModularKernel Initialization

FusedMoEMethodBase class has 2 methods that are collectively responsible in creating the FusedMoEModularKernel object. They are,

  • select_gemm_impl, and
  • init_prepare_finalize

select_gemm_impl

The select_gemm_impl method is undefined in the base class. It is the responsibility of the derived class to implement a method that constructs a valid/appropriate FusedMoEPermuteExpertsUnpermute object. Please refer to the implementations in,

  • UnquantizedFusedMoEMethod
  • CompressedTensorsW8A8Fp8MoEMethod
  • CompressedTensorsW8A8Fp8MoECutlassMethod
  • Fp8MoEMethod
  • ModelOptNvFp4FusedMoE dervied classes.

init_prepare_finalize

Based on the input and env settings, the init_prepare_finalize method creates the appropriate FusedMoEPrepareAndFinalize object. The method then queries select_gemm_impl for the appropriate FusedMoEPermuteExpertsUnpermute object and builds the FusedMoEModularKernel object

Please take a look at init_prepare_finalize. Important: The FusedMoEMethodBase derived classes use the FusedMoEMethodBase::fused_experts object in their apply methods. When settings permit the construction of a valid FusedMoEModularKernel object, we override FusedMoEMethodBase::fused_experts with it. This essentially makes the derived classes agnostic to what FusedMoE implementation is used.

How To Unit Test

We have FusedMoEModularKernel unit tests at test_modular_kernel_combinations.py.

The unit test iterates through all combinations of FusedMoEPrepareAndFinalize and FusedMoEPremuteExpertsUnpermute types and if they are compatible, runs some correctness tests. If you are adding some FusedMoEPrepareAndFinalize / FusedMoEPermuteExpertsUnpermute implementations,

  1. Add the implementation type to MK_ALL_PREPARE_FINALIZE_TYPES and MK_FUSED_EXPERT_TYPES in mk_objects.py respectively.
  2. Update Config::is_batched_prepare_finalize(), Config::is_batched_fused_experts(), Config::is_standard_fused_experts(), Config::is_fe_16bit_supported(), Config::is_fe_fp8_supported(), Config::is_fe_block_fp8_supported(), Config::is_fe_supports_chunking() methods in /tests/kernels/moe/modular_kernel_tools/common.py

Doing this will add the new implementation to the test suite.

How To Check FusedMoEPrepareAndFinalize & FusedMoEPermuteExpertsUnpermute Compatibility

The unit test file test_modular_kernel_combinations.py can also be executed as a standalone script. Example: python3 -m tests.kernels.moe.test_modular_kernel_combinations --pf-type PplxPrepareAndFinalize --experts-type BatchedTritonExperts As a side-effect, this script can be used to test FusedMoEPrepareAndFinalize & FusedMoEPermuteExpertsUnpermute compatibility. When invoked with incompatible types, the script will error.

How To Profile

Please take a look at profile_modular_kernel.py The script can be used to generate Torch traces for a single FusedMoEModularKernel::forward() call for any compatible FusedMoEPrepareAndFinalize and FusedMoEPermuteExpertsUnpermute types. Example: python3 -m tests.kernels.moe.modular_kernel_tools.profile_modular_kernel --pf-type PplxPrepareAndFinalize --experts-type BatchedTritonExperts

FusedMoEPrepareAndFinalize Implementations

The following table lists the FusedMoEPrepareAndFinalize implementations at the time of writing,

Implementation Type Comments
DeepEPHTPrepareAndFinalize Contiguous / Non-Batched Uses the DeepEP High-Throughput all2all kernels.
DeepEPLLPrepareAndFinalize Batched Uses the DeepEP Low-Latency all2all kernels.
PplxPrepareAndFinalize Batched Uses the Perplexity all2all kernels.
FlashInferCutlassMoEPrepareAndFinalize Contiguous
MoEPrepareAndFinalizeNoEP Contiguous This implementation is used when there is no EP. i.e. no all2all kernels are invoked.
BatchedPrepareAndFinalize Batched A reference prepare/finalize class that reorganizes the tokens into expert batched format, i.e. E x max_num_tokens x K. (Doesnt use any all2all kernels. This is primarily used in unit testing)

FusedMoEPermuteExpertsUnpermute

The following table lists the FusedMoEPermuteExpertsUnpermute implementations at the time of writing,

Implementation Type Comment
BatchedDeepGemmExperts Batched Uses the DeepGemms Masked Grouped Gemm kernels for the fused_moe operation.
BatchedTritonExperts Batched Uses a Triton Kernel for the Batched matmuls.
BatchedTritonOrDeepGemmExperts Batched Chooses either the BatchedDeepGemmExperts or BatchedTritonExperts based on environment settings.
DeepGemmExperts Contiguous / Non-Batched Uses DeepGemms Grouped Gemm kernels for fused_moe operation.
TritonExperts Contiguous / Non-Batched Uses a Triton Kernel for fused_moe matmuls.
TritonOrDeepGemmExperts Contiguous / Non-Batched Chooses either the DeepGemmExperts or TritonExperts based on fused_moe inputs.
CutlassExpertsFP8 Supports both Batched and Contiguous formats Uses Cutlass Grouped Gemm implementations for the fp8 matmuls.
CutlassExpertsFP4 Supports both Batched and Contiguous formats Uses Cutlass Grouped Gemm implementations for the fp4 matmuls.
FlashInferExperts Contiguous Uses fused_moe operation from FlashInfer
NaiveBatchedExperts Batched Reference Batched Experts implementation. Primarily used in unit tests.