Signed-off-by: Robert Shaw <robshaw@redhat.com> Signed-off-by: Robert Shaw <rshaw@neuralmagic.com> Signed-off-by: Robert Shaw <robertgshaw2@gmail.com> Co-authored-by: Robert Shaw <robshaw@redhat.com> Co-authored-by: Robert Shaw <rshaw@neuralmagic.com>
17 KiB
Fused MoE Modular Kernel
Introduction
FusedMoEModularKernel is implemented here
Based on the format of the input activations, FusedMoE implementations are broadly classified into 2 types.
- Contiguous / Standard / Non-Batched, and
- Batched
!!! note The terms Contiguous, Standard, and Non-Batched are used interchangeably throughout the document.
The input activation format completely depends on the All2All Dispatch being used.
- In the Contiguous variant, the All2All Dispatch returns the activations as a contiguous tensor of shape (M, K) along with TopK Ids and TopK weights of shape (M, num_topk). Look at
DeepEPHTPrepareAndFinalizefor an example. - In the Batched variant, the All2All Dispatch returns the activations as a tensor of shape (num_experts, max_tokens, K). Here, the activations/tokens that subscribe to the same expert are batched together. Note that not all entries of the tensor are valid. The activations tensor is typically accompanied by an
expert_num_tokenstensor of sizenum_experts, whereexpert_num_tokens[i]indicates the number of valid tokens that subscribe to the ith expert. Look atDeepEPLLPrepareAndFinalizefor an example.
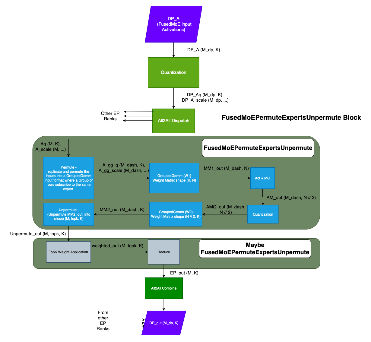
The FusedMoE operation is generally made of multiple operations, in both the Contiguous and Batched variants, as described in the diagrams below
!!! note The main difference, in terms of operations, between the Batched and Non-Batched cases is the Permute / Unpermute operations. All other operations remain.
Motivation
As can be seen from the diagrams, there are a lot of operations and there can be a variety of implementations for each operation. The set of ways the operations can be put together to make a valid FusedMoE implementation quickly becomes intractable. The Modular Kernel framework addresses this issue, by grouping the operations into logical components. This broad categorization makes the combinations manageable and prevents code-duplication. This also decouples the All2All Dispatch & Combine implementations from the FusedMoE implementations and allows for their independent development and testing. Furthermore, the Modular Kernel framework introduces Abstract classes for the different components thus providing a well-defined skeleton for future implementations.
The rest of the document will focus on the Contiguous / Non-Batched case. Extrapolating to the Batched case should be straight-forward.
ModularKernel Components
FusedMoEModularKernel splits the FusedMoE operation into 3 parts,
- TopKWeightAndReduce
- FusedMoEPrepareAndFinalizeModular
- FusedMoEExpertsModular
TopKWeightAndReduce
The TopK Weight Application and Reduction components happen right after the Unpermute operation and before the All2All Combine. Note that the FusedMoEExpertsModular is responsible for the Unpermute and FusedMoEPrepareAndFinalizeModular is responsible for the All2All Combine. There is value in doing the TopK Weight Application and Reduction in the FusedMoEExpertsModular. But some implementations choose to do it FusedMoEPrepareAndFinalizeModular. In order to enable this flexibility, we have a TopKWeightAndReduce abstract class.
Please find the implementations of TopKWeightAndReduce here.
FusedMoEPrepareAndFinalizeModular::finalize() method accepts a TopKWeightAndReduce argument that is invoked inside the method.
The FusedMoEModularKernel acts as a bridge between the FusedMoEExpertsModular and FusedMoEPerpareAndFinalize implementations to determine where the TopK Weight Application and Reduction happens.
FusedMoEExpertsModular::finalize_weight_and_reduce_implmethod returnsTopKWeightAndReduceNoOpif theFusedMoEExpertsModularimplementation does the weight application and reduction itself.FusedMoEExpertsModular::finalize_weight_and_reduce_implmethod returnsTopKWeightAndReduceContiguous/TopKWeightAndReduceNaiveBatched/TopKWeightAndReduceDelegateif theFusedMoEExpertsModularimplementation needs theFusedMoEPrepareAndFinalizeModular::finalize()to do the weight application and reduction.
FusedMoEPrepareAndFinalizeModular
The FusedMoEPrepareAndFinalizeModular abstract class exposes prepare, prepare_no_receive and finalize functions.
The prepare function is responsible for input activation Quantization and All2All Dispatch. If implemented, The prepare_no_receive is like prepare except it does not wait to receive results from other workers. Instead it returns a "receiver" callback that must be invoked to wait for the final results of worker. It is not required that this method is supported by all FusedMoEPrepareAndFinalizeModular classes, but if it is available, it can be used to interleave work with the initial all to all communication, e.g. interleaving shared experts with fused experts. The finalize function is responsible for invoking the All2All Combine. Additionally the finalize function may or may not do the TopK weight application and reduction (Please refer to the TopKWeightAndReduce section)
FusedMoEExpertsModular
The FusedMoEExpertsModular class is where the crux of the MoE operations happen. The FusedMoEExpertsModular abstract class exposes a few important functions,
- apply()
- workspace_shapes()
- finalize_weight_and_reduce_impl()
apply()
The apply method is where the implementations perform
- Permute
- Matmul with weight W1
- Act + Mul
- Quantization
- Matmul with weight W2
- Unpermute
- Maybe TopK Weight Application + Reduction
workspace_shapes()
The core FusedMoE implementation performs a series of operations. It would be inefficient to create output memory for each of these operations separately. To that effect, implementations are required to declare 2 workspace shapes, the workspace datatype and the FusedMoE output shape as outputs of the workspace_shapes() method. This information is used to allocate the workspace tensors and the output tensor in FusedMoEModularKernel::forward() and passed on to the FusedMoEExpertsModular::apply() method. The workspaces could then be used as intermediate buffers in the FusedMoE implementation.
finalize_weight_and_reduce_impl()
It is sometimes efficient to perform TopK weight application and Reduction inside the FusedMoEExpertsModular::apply(). Find an example here. We have a TopKWeightAndReduce abstract class to facilitate such implementations. Please refer to the TopKWeightAndReduce section.
FusedMoEExpertsModular::finalize_weight_and_reduce_impl() returns the TopKWeightAndReduce object that the implementation wants the FusedMoEPrepareAndFinalizeModular::finalize() to use.
FusedMoEModularKernel
FusedMoEModularKernel is composed of the FusedMoEPrepareAndFinalizeModular and FusedMoEExpertsModular objects.
FusedMoEModularKernel pseudocode/sketch,
class FusedMoEModularKernel:
def __init__(self,
prepare_finalize: FusedMoEPrepareAndFinalizeModular,
fused_experts: FusedMoEExpertsModular):
self.prepare_finalize = prepare_finalize
self.fused_experts = fused_experts
def forward(self, DP_A):
Aq, A_scale, _, _, _ = self.prepare_finalize.prepare(DP_A, ...)
workspace13_shape, workspace2_shape, _, _ = self.fused_experts.workspace_shapes(...)
# allocate workspaces
workspace_13 = torch.empty(workspace13_shape, ...)
workspace_2 = torch.empty(workspace2_shape, ...)
# execute fused_experts
fe_out = self.fused_experts.apply(Aq, A_scale, workspace13, workspace2, ...)
# war_impl is an object of type TopKWeightAndReduceNoOp if the fused_experts implementations
# performs the TopK Weight Application and Reduction.
war_impl = self.fused_experts.finalize_weight_and_reduce_impl()
output = self.prepare_finalize.finalize(fe_out, war_impl,...)
return output
How-To
How To Add a FusedMoEPrepareAndFinalizeModular Type
Typically a FusedMoEPrepareAndFinalizeModular type is backed by an All2All Dispatch & Combine implementation / kernel. For example,
- DeepEPHTPrepareAndFinalize type is backed by DeepEP High-Throughput All2All kernels, and
- DeepEPLLPrepareAndFinalize type is backed by DeepEP Low-Latency All2All kernels.
Step 1: Add an All2All manager
The purpose of the All2All Manager is to set up the All2All kernel implementations. The FusedMoEPrepareAndFinalizeModular implementations typically fetch a kernel-implementation "handle" from the All2All Manager to invoke the Dispatch and Combine functions. Please look at the All2All Manager implementations here.
Step 2: Add a FusedMoEPrepareAndFinalizeModular Type
This section describes the significance of the various functions exposed by the FusedMoEPrepareAndFinalizeModular abstract class.
FusedMoEPrepareAndFinalizeModular::prepare(): The prepare method implements the Quantization and All2All Dispatch. Typically the Dispatch function from the relevant All2All Manager is invoked.
FusedMoEPrepareAndFinalizeModular::has_prepare_no_receive(): Indicates whether or not this subclass implements prepare_no_receive. Defaults to False.
FusedMoEPrepareAndFinalizeModular::prepare_no_receive(): The prepare_no_receive method implements the Quantization and All2All Dispatch. It does not wait for the result of the dispatch operation but instead returns a thunk that can be invoked to wait for the final results. Typically the Dispatch function from the relevant All2All Manager is invoked.
FusedMoEPrepareAndFinalizeModular::finalize(): Maybe perform TopK Weight Application and Reduction and All2All Combine. Typically the Combine function from the relevant All2AllManager is invoked.
FusedMoEPrepareAndFinalizeModular::activation_format(): Return FusedMoEActivationFormat.BatchedExperts if the output of the prepare method (i.e. the All2All dispatch) is Batched. Return FusedMoEActivationFormat.Standard otherwise.
FusedMoEPrepareAndFinalizeModular::topk_indices_dtype(): Data type of the TopK ids. Some All2All kernels have strict requirements pertaining to the data type of the TopK ids. This requirement is passed on to the FusedMoe::select_experts function so it could be respected. If there are no strict requirements return None.
FusedMoEPrepareAndFinalizeModular::max_num_tokens_per_rank(): This is the maximum number of tokens that would be submitted to the All2All Dispatch at once.
FusedMoEPrepareAndFinalizeModular::num_dispatchers(): Total number of dispatching units. This value determines the size of the Dispatch output. The Dispatch output is of shape (num_local_experts, max_num_tokens, K). Here max_num_tokens = num_dispatchers() * max_num_tokens_per_rank().
We suggest picking an already existing FusedMoEPrepareAndFinalizeModular implementation that matches your All2All implementation closely and using it as a reference.
How To Add a FusedMoEExpertsModular Type
FusedMoEExpertsModular performs the core of the FusedMoE operations. The various functions exposed by the abstract class and their significance is as follows,
FusedMoEExpertsModular::activation_formats(): Return the supported Input and Output activation formats. i.e. Contiguous / Batched format.
FusedMoEExpertsModular::supports_chunking(): Return True if the implementation supports chunking. Typically
implementations that input FusedMoEActivationFormat.Standard support chunking and FusedMoEActivationFormat.BatchedExperts do not.
FusedMoEExpertsModular::supports_expert_map(): Return True if the implementation supports expert map.
FusedMoEExpertsModular::workspace_shapes() /
FusedMoEExpertsModular::finalize_weight_and_reduce_impl /
FusedMoEExpertsModular::apply: Refer to FusedMoEExpertsModular section above.
FusedMoEModularKernel Initialization
FusedMoEMethodBase class has 3 methods that are collectively responsible in creating the FusedMoEModularKernel object. They are,
- maybe_make_prepare_finalize,
- select_gemm_impl, and
- init_prepare_finalize
maybe_make_prepare_finalize
The maybe_make_prepare_finalize method is responsible for constructing an instance of FusedMoEPrepareAndFinalizeModular when appropriate based on the current all2all backend, e.g. when EP + DP is enabled. The base class method currently constructs all the FusedMoEPrepareAndFinalizeModular objects for the EP+DP case. Derived classes can override this method to construct prepare/finalize objects for different scenarios, e.g. ModelOptNvFp4FusedMoE can construct a FlashInferCutlassMoEPrepareAndFinalize for the EP+TP case.
Please refer to the implementations in,
ModelOptNvFp4FusedMoE
select_gemm_impl
The select_gemm_impl method is undefined in the base class. It is the responsibility of the derived class to implement a method that constructs a valid/appropriate FusedMoEExpertsModular object.
Please refer to the implementations in,
UnquantizedFusedMoEMethodCompressedTensorsW8A8Fp8MoEMethodCompressedTensorsW8A8Fp8MoECutlassMethodFp8MoEMethodModelOptNvFp4FusedMoEderived classes.
init_prepare_finalize
Based on the input and env settings, the init_prepare_finalize method creates the appropriate FusedMoEPrepareAndFinalizeModular object. The method then queries select_gemm_impl for the appropriate FusedMoEExpertsModular object and builds the FusedMoEModularKernel object
Please take a look at init_prepare_finalize.
Important: The FusedMoEMethodBase derived classes use the FusedMoEMethodBase::fused_experts object in their apply methods. When settings permit the construction of a valid FusedMoEModularKernel object, we override FusedMoEMethodBase::fused_experts with it. This essentially makes the derived classes agnostic to what FusedMoE implementation is used.
How To Unit Test
We have FusedMoEModularKernel unit tests at test_modular_kernel_combinations.py.
The unit test iterates through all combinations of FusedMoEPrepareAndFinalizeModular and FusedMoEPremuteExpertsUnpermute types and if they are
compatible, runs some correctness tests.
If you are adding some FusedMoEPrepareAndFinalizeModular / FusedMoEExpertsModular implementations,
- Add the implementation type to
MK_ALL_PREPARE_FINALIZE_TYPESandMK_FUSED_EXPERT_TYPESin mk_objects.py respectively. - Update
Config::is_batched_prepare_finalize(),Config::is_batched_fused_experts(),Config::is_standard_fused_experts(),Config::is_fe_16bit_supported(),Config::is_fe_fp8_supported(),Config::is_fe_block_fp8_supported(),Config::is_fe_supports_chunking()methods in /tests/kernels/moe/modular_kernel_tools/common.py
Doing this will add the new implementation to the test suite.
How To Check FusedMoEPrepareAndFinalizeModular & FusedMoEExpertsModular Compatibility
The unit test file test_modular_kernel_combinations.py can also be executed as a standalone script.
Example: python3 -m tests.kernels.moe.test_modular_kernel_combinations --pf-type DeepEPLLPrepareAndFinalize --experts-type BatchedTritonExperts
As a side effect, this script can be used to test FusedMoEPrepareAndFinalizeModular & FusedMoEExpertsModular compatibility. When invoked
with incompatible types, the script will error.
How To Profile
Please take a look at profile_modular_kernel.py
The script can be used to generate Torch traces for a single FusedMoEModularKernel::forward() call for any compatible
FusedMoEPrepareAndFinalizeModular and FusedMoEExpertsModular types.
Example: python3 -m tests.kernels.moe.modular_kernel_tools.profile_modular_kernel --pf-type DeepEPLLPrepareAndFinalize --experts-type BatchedTritonExperts
FusedMoEPrepareAndFinalizeModular Implementations
See Fused MoE Kernel features for a list of all the available modular prepare and finalize subclasses.
FusedMoEExpertsModular
See Fused MoE Kernel features for a list of all the available modular experts.



