Signed-off-by: n00909098 <nguyen.kha.long@huawei.com> Signed-off-by: knlnguyen1802 <knlnguyen1802@gmail.com> Signed-off-by: herotai214 <herotai214@gmail.com> Signed-off-by: Khuong Le <khuong.le.manh@huawei.com> Signed-off-by: Khuong Le <lemanhkhuong2611@gmail.com> Co-authored-by: n00909098 <nguyen.kha.long@huawei.com> Co-authored-by: knlnguyen1802 <knlnguyen1802@gmail.com> Co-authored-by: herotai214 <herotai214@gmail.com> Co-authored-by: gemini-code-assist[bot] <176961590+gemini-code-assist[bot]@users.noreply.github.com> Co-authored-by: Khuong Le <khuong.le.manh@huawei.com> Co-authored-by: Khuong Le <lemanhkhuong2611@gmail.com>
3.3 KiB
Disaggregated Encoder
A disaggregated encoder runs the vision-encoder stage of a multimodal LLM in a process that is separate from the pre-fill / decoder stage. Deploying these two stages in independent vLLM instances brings three practical benefits:
- Independent, fine-grained scaling
- Lower time-to-first-token (TTFT)
- Cross-process reuse and caching of encoder outputs
Design doc: https://docs.google.com/document/d/1aed8KtC6XkXtdoV87pWT0a8OJlZ-CpnuLLzmR8l9BAE
1 Motivation
1. Independent, fine-grained scaling
- Vision encoders are lightweight, while language models are orders of magnitude larger.
- The language model can be parallelised without affecting the encoder fleet.
- Encoder nodes can be added or removed independently.
2. Lower time-to-first-token (TTFT)
- Language-only requests bypass the vision encoder entirely.
- Encoder output is injected only at required attention layers, shortening the pre-fill critical path.
3. Cross-process reuse and caching
- In-process encoders confine reuse to a single worker.
- A remote, shared cache lets any worker retrieve existing embeddings, eliminating redundant computation.
2 Usage Example
The current reference pathway is SharedStorageConnector.
Below ready-to-run scripts shows the workflow:
1 Encoder instance + 1 PD instance:
examples/online_serving/disaggregated_encoder/shared_storage_connector/disagg_encoder_example.sh
1 Encoder instance + 1 Prefill instance + 1 Decode instance:
examples/online_serving/disaggregated_encoder/shared_storage_connector/disagg_epd_example.sh
3 Test Script
Please refer to the directories tests/v1/ec_connector
4 Development
Disaggregated encoding is implemented by running two parts:
- Encoder instance – a vLLM instance to performs vision encoding.
- Prefill/Decode (PD) instance(s) – runs language pre-fill and decode.
- PD can be in either a single normal instance with
disagg_encoder_example.sh(E->PD) or in disaggregated instances withdisagg_epd_example.sh(E->P->D)
- PD can be in either a single normal instance with
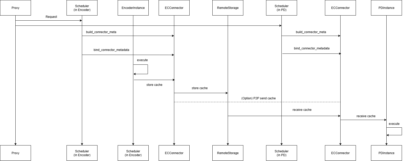
A connector transfers encoder-cache (EC) embeddings from the encoder instance to the PD instance.
All related code is under vllm/distributed/ec_transfer.
Key abstractions
- ECConnector – interface for retrieving EC caches produced by the encoder.
- Scheduler role – checks cache existence and schedules loads.
- Worker role – loads the embeddings into memory.
Here is a figure illustrating disaggregate encoder flow:
For the PD disaggregation part, the Prefill instance receive cache exactly the same as the disaggregate encoder flow above. Prefill instance executes 1 step (prefill -> 1 token output) and then transfer KV cache to the Decode instance for the remaining execution. The KV transfer part purely happens after the execute of the PDinstance.
docs/features/disagg_prefill.md shows the brief idea about the disaggregated prefill (v0)
We create the example setup with the NixlConnector from vllm/distributed/kv_transfer/kv_connector/v1/nixl_connector.py and referred to the tests/v1/kv_connector/nixl_integration/toy_proxy_server.py to facilitate the kv transfer between P and D;
