# Dockerfile
We provide a [docker/Dockerfile](../../../docker/Dockerfile) to construct the image for running an OpenAI compatible server with vLLM.
More information about deploying with Docker can be found [here](../../deployment/docker.md).
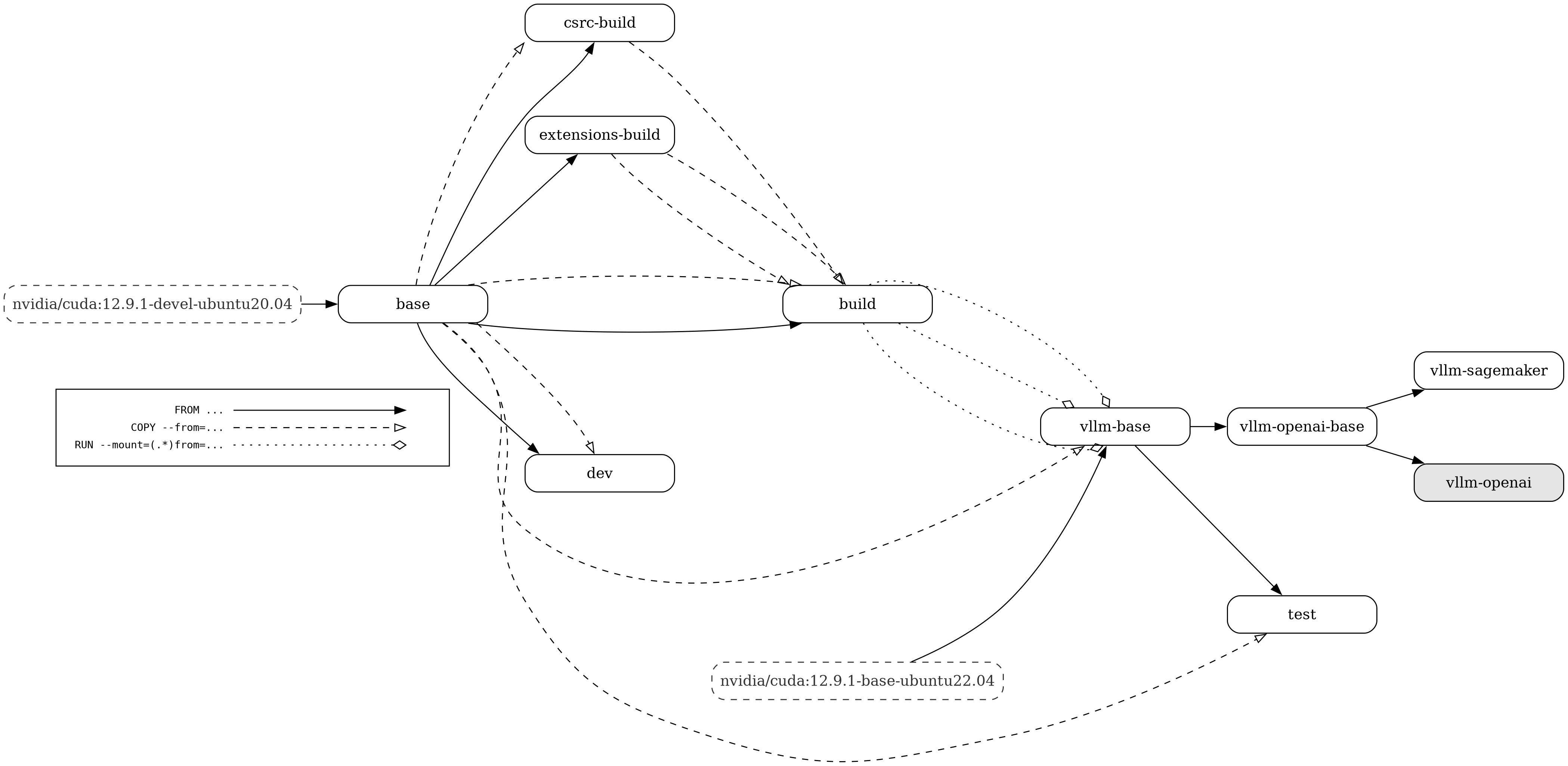
Below is a visual representation of the multi-stage Dockerfile. The build graph contains the following nodes:
- All build stages
- The default build target (highlighted in grey)
- External images (with dashed borders)
The edges of the build graph represent:
- `FROM ...` dependencies (with a solid line and a full arrow head)
- `COPY --from=...` dependencies (with a dashed line and an empty arrow head)
- `RUN --mount=(.\*)from=...` dependencies (with a dotted line and an empty diamond arrow head)
>
> { align="center" alt="query" width="100%" }
>
>
> Made using:
>
> Commands to regenerate the build graph (make sure to run it **from the \`root\` directory of the vLLM repository** where the dockerfile is present):
>
> ```bash
> dockerfilegraph \
> -o png \
> --legend \
> --dpi 200 \
> --max-label-length 50 \
> --filename docker/Dockerfile
> ```
>
> or in case you want to run it directly with the docker image:
>
> ```bash
> docker run \
> --rm \
> --user "$(id -u):$(id -g)" \
> --workdir /workspace \
> --volume "$(pwd)":/workspace \
> ghcr.io/patrickhoefler/dockerfilegraph:alpine \
> --output png \
> --dpi 200 \
> --max-label-length 50 \
> --filename docker/Dockerfile \
> --legend
> ```
>
> (To run it for a different file, you can pass in a different argument to the flag `--filename`.)