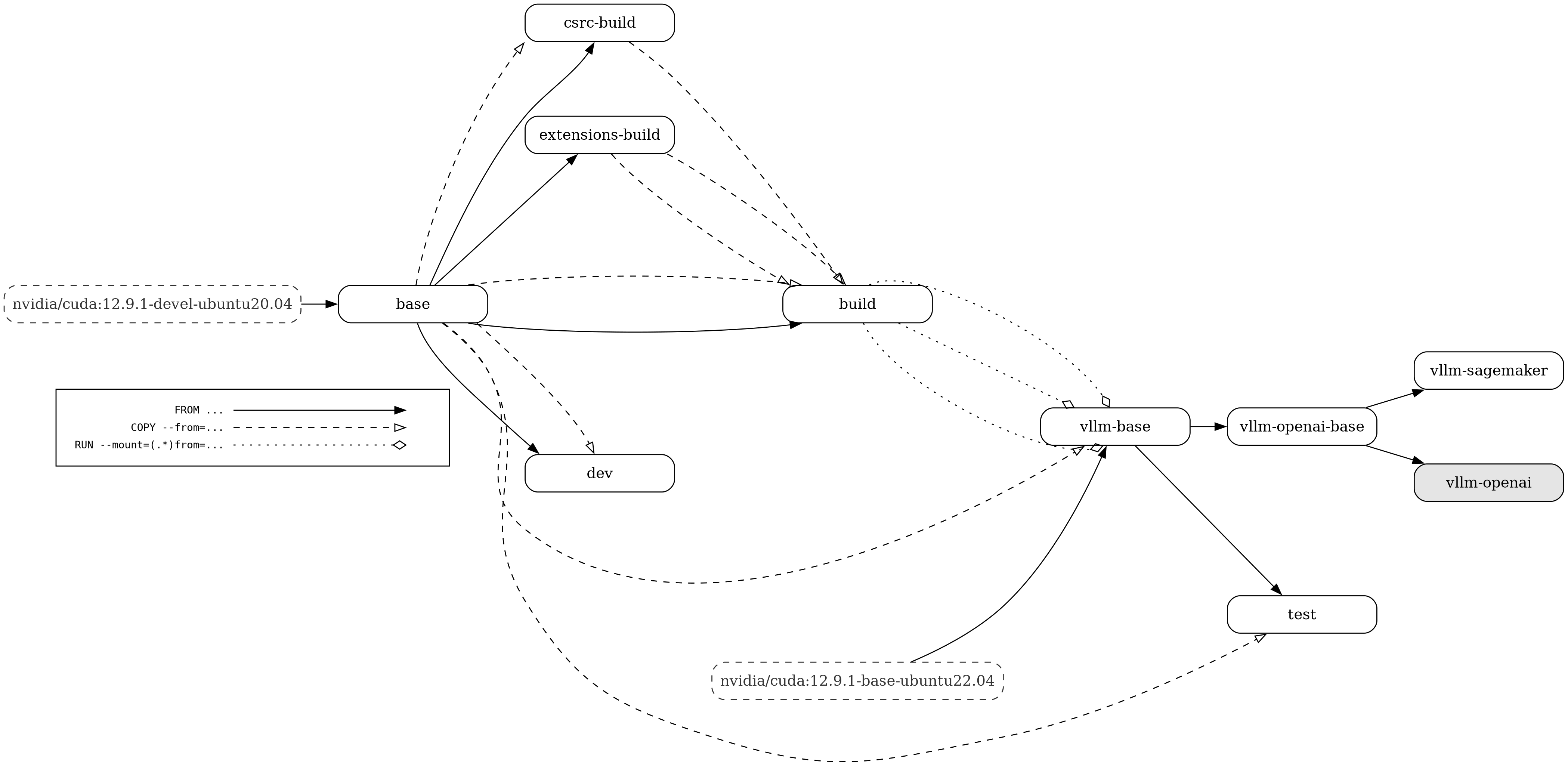
# Dockerfile We provide a [docker/Dockerfile](../../../docker/Dockerfile) to construct the image for running an OpenAI compatible server with vLLM. More information about deploying with Docker can be found [here](../../deployment/docker.md). Below is a visual representation of the multi-stage Dockerfile. The build graph contains the following nodes: - All build stages - The default build target (highlighted in grey) - External images (with dashed borders) The edges of the build graph represent: - `FROM ...` dependencies (with a solid line and a full arrow head) - `COPY --from=...` dependencies (with a dashed line and an empty arrow head) - `RUN --mount=(.\*)from=...` dependencies (with a dotted line and an empty diamond arrow head) >
> ![](../../assets/contributing/dockerfile-stages-dependency.png){ align="center" alt="query" width="100%" } >
> > Made using: > > Commands to regenerate the build graph (make sure to run it **from the \`root\` directory of the vLLM repository** where the dockerfile is present): > > ```bash > dockerfilegraph \ > -o png \ > --legend \ > --dpi 200 \ > --max-label-length 50 \ > --filename docker/Dockerfile > ``` > > or in case you want to run it directly with the docker image: > > ```bash > docker run \ > --rm \ > --user "$(id -u):$(id -g)" \ > --workdir /workspace \ > --volume "$(pwd)":/workspace \ > ghcr.io/patrickhoefler/dockerfilegraph:alpine \ > --output png \ > --dpi 200 \ > --max-label-length 50 \ > --filename docker/Dockerfile \ > --legend > ``` > > (To run it for a different file, you can pass in a different argument to the flag `--filename`.)